Instance Verification Kit (IVK)
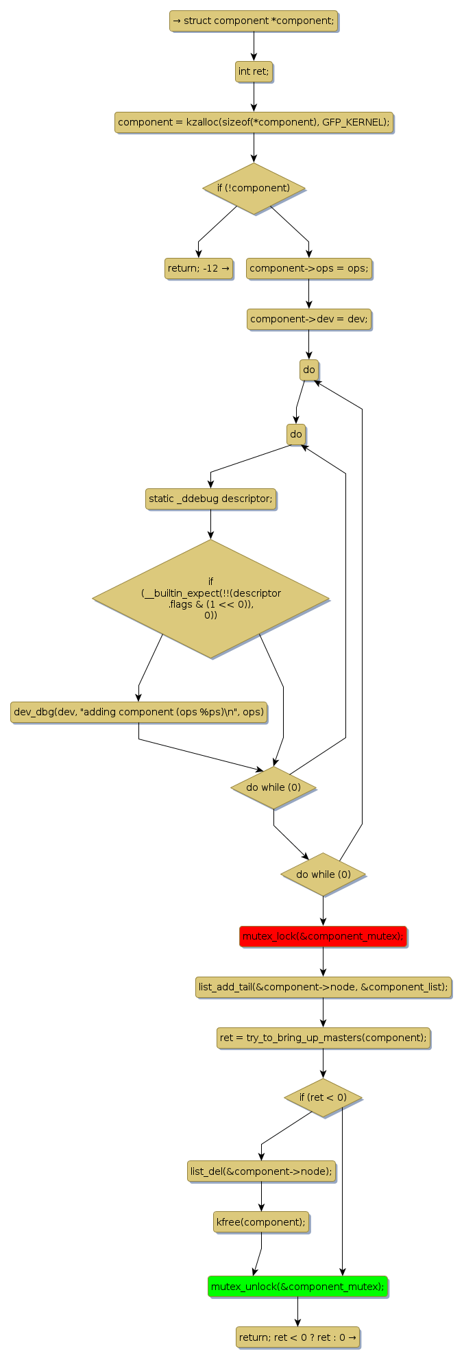
mutex lock @ [10882+29+/linux-3.19-rc1/drivers/base/component.c]
Instance Signature: component_mutex
|
The Matching Pair Graph:
|
|
Function Name
|
Control Flow Graph (CFG)
|
Events Flow Graph (EFG)
|
Source Correspondence
|
|
component_add
|
|
|
[10581+13+/linux-3.19-rc1/drivers/base/component.c]
|